Thermische Abfallbehandlungsanlagen sind komplexe, verfahrenstechnische Anlagen, die erhebliche Investitionsmittel binden. Trotz der somit vorhandenen STARRHEIT stehen Betreiber stets unter dem Druck, grundsätzliche Kostenoptimierungen vorzunehmen.
In der Regel bedeutet das Ziel der Reduzierung der Behandlungskosten auch Änderungen, Anpassungen oder Optimierung der Anlagentechnik oder Veränderungen im technischen Betreibermanagement. Dabei sind auch die Perspektiven der weiteren Anlagenentwicklung sowie der Strukturierung der Anlage zu betrachten. Von Interesse sind meist Fragen der Gebührenbedarfsplanung hinsichtlich des Erfordernisses von Anlagen gem. LSP. Ziel ist letztendlich eine Reduzierung des Behandlungspreises für Abfall.
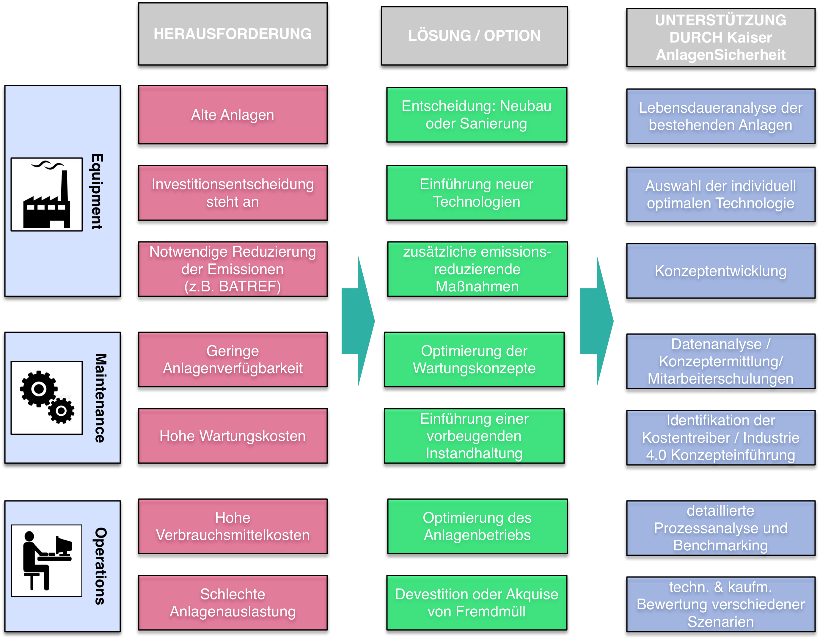
Unser Lösungsansatz:
- Das Wartungs- und Instandhaltungskonzept Ihrer Anlage analysieren und bewerten wir auf der Basis der Budgets der Vergangenheit und der Zukunft. Die Analyse der allgemeinen Anlagenverfügbarkeit dient der Bewertung des Instandhaltungsbudgets und -konzeptes. Es werden Anlagenbereiche identifiziert, die einen erhöhten Instandhaltungsbedarf erfordern oder die durch Ausfälle zu einer Reduzierung der Anlagenverfügbarkeit signifikant beitragen. Auf der Basis der Analyse werden entsprechende Handlungsempfehlungen für diese Bereiche definiert.
- Die Untersuchung der Anlagenrevisionsplanung und eine retrospektive Analyse der durchgeführten Anlagenrevisionen der vergangenen Jahre zeigt uns, ob Verbesserungen in diesem Bereich möglich sind. Mögliche Handlungsempfehlungen werden hier definiert und eine Prognose für den zukünftigen Anlagenbetrieb abgegeben.
- Die Kapazitäten der Verbrennungs- und Vorbehandlungsanlagen werden betrachtet, Optionen für den zukünftigen Anlagenbetrieb werden analysiert und bewertet. Bei gegebener Relevanz werden Synergien zwischen mehreren Anlagen analysiert und mögliche Optionen für eine Stärkung des Anlagenverbundes identifiziert. Ziel ist die Einsparung von Ressourcen und damit eine Reduzierung der Betriebskosten.
- Grundlegende, kostengetriebene Änderungen des Anlagenlayouts, wie z.B. die Ablösung einer alten durch eine neue Technologie sind nur in Ausnahmefällen zu erwarten, denkbar ist aber eine Veränderung einzelner Einheiten innerhalb der Anlagen. Wir erarbeiten Optionen und bewerten auch bereits vorliegende Konzepte des Anlagenbetreibers. Zu Änderungen der Gesetzgebung, wie z. B. einer Verschärfung der europaweit geltenden BAT Empfehlungen und der sogenannten AEL (Associated Emission Levels) geben wir Einschätzungen und Handlungsempfehlungen.
- Wir fertigen Kostenanalysen zur Kalkulation der Behandlungskosten und Vergleiche mit der Kostenstruktur anderer Anlagen an.
- Wir identifizieren die wesentlichen Werttreiber und plausibilisieren die integrierte Planungsrechnung, ermitteln die Grenzkosten und erarbeiten Szenarien hinsichtlich Auslastung, Verwertungspreise sowie Wärme- und Stromproduktion. Die resultierende Analyse der Umsätze umfasst die Betrachtung der Auskömmlichkeit und die Ermittlung der möglichen Höchstpreise nach LSP-Grundsätzen.
- Die Betriebsorganisation, Mitarbeiteranzahl und Mitarbeiterweiterbildung und Mitarbeitertraining sind wichtige Faktoren für einen erfolgreichen Anlagenbetrieb. Häufig wird bei betrieblichen Analysen der Fokus auf eine potentielle Reduzierung der Mitarbeiterzahl gelegt. Auch wenn derartige Maßnahmen einen kurzfristigen wirtschaftlichen Erfolg bringen können, können sie nach unserer Erfahrung mittelfristig den wirtschaftlichen Anlagenbetrieb gefährden. Wir berücksichtigen stets beide Aspekte, mögliche Kostenreduktion aber auch mögliche Auswirklungen auf den Anlagebetrieb.




